產品中心PRODUCT CENTER
聯(lián)系方式contact us
深圳昱燦電子有限公司
電話:0755-27933516
聯(lián)系人:石先生/譚小姐/李先生
地址:深圳市寶安區(qū)79區(qū)寶民二路好運來商務大廈B座
E-mail:[email protected]
網址:m.xagbzl009.com.cn
海川 HL6601A SOT23-6 QC3.0三星AFC蘋果2.4A快充識別
主要應用領域: 快充充電器,QC2.0,QC3.0,車載充電器,手機充電器,,符合,QC3.0,QC3+協(xié)議的移動電源
引腳兼容型號: FP6601,FS112,HP9116,ATC9033,IPT2601Q,IP2701,FS111,IP2161


概述:
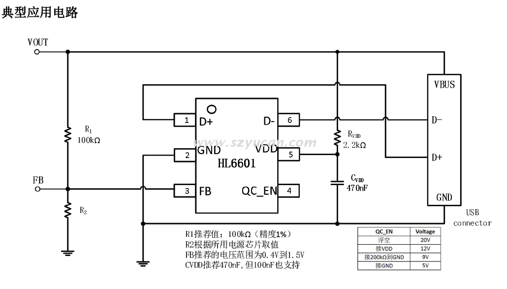
HL6601 是 一款集成多種用于 USB 輸出端口 的快充協(xié)議芯片,支持的多種協(xié)議包括 HVDCP QC3.0/QC2.0(Quick Charge) ClassA/ClassB(36W), FCP,AFC,Apple 2.4A, BC1.2 以及三星 2.0A 等。 HL6601 支持自動檢測設備類型和充電協(xié)議 切換,自動響應快充協(xié)議請求;HL6601 通過調接 FB 的 Source/Sink 電流來控制輸出電壓。
特性:
?支持 QC2.0,3.0 Class A 和 Class B
?兼容高壓快充的手機(華為 FCP)
?兼容低壓快充的手機(華為 SCP)
?兼容低壓直充的手機 VOOC
?支持 APPLE 2.4A
?支持 BC1.2: D+與 D-短接
?支持三星
?QC_EN 可配置快充協(xié)議請求的最高電壓為20V/12V/9V/5V
?低靜態(tài)功耗 70μA
?D+ D-耐壓高達 23V
?STO23-6 封裝
應用范圍:
?車充,旅充
?USB 面板
?USB 插座
?其他 USB Type-A 功率輸出設備


HL6601系列 PIN TO PIN替代型號: FP6601 FS112 HP9116更多產品資料 產品選型 報價 定貨請聯(lián)絡業(yè)務人員
HL6601 與YB2416ADJ 組成QC 車充快充方案



